It is the end of January, and the 2,000 mile long snow storm impacting half of the U.S. has not so subtly provided me with a topic for this month’s blog about patents. Let’s take a look at some creative ways humans have devised to get rid of snow. For the purposes of this blog, we will stay away from heavy machinery and stick to what one might use in their own driveway or walkway.
Perhaps I should have included the term “path” above, as the earliest snow shovels have been around for roughly 6,000 years, with the oldest known example found in Russia, made from elk antler and wood. The late 19th century saw a surge in patents for snow shovels, with features like sharp metal edges for scraping. Most of these were crafted of metal and wood.

For many years, shovels were ruggedly built to withstand the rigors of snow shoveling. I personally think things went south in 1939, when Robert A. Smith was granted the first patent (US2183976A) for a lighter, plastic snow shovel. Who’s with me? How many of you have dropped quarter after quarter in the swear jar because of a plastic shovel?

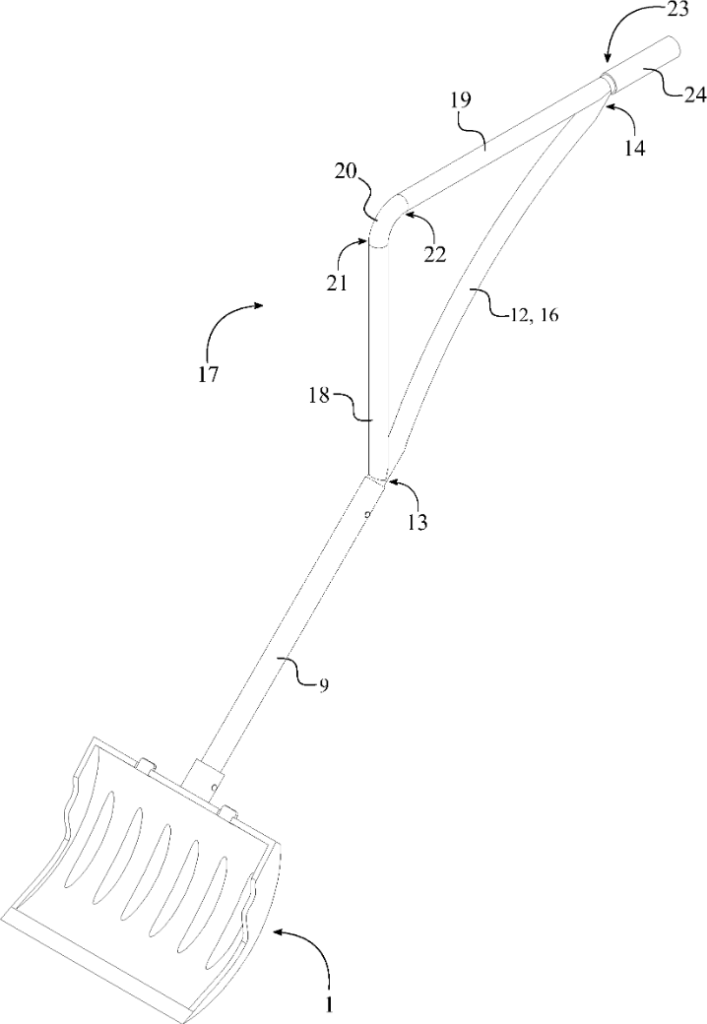
Over the years, some inventors tried to make improvements to shovels. They’ve tried two-handled shovels (US12467214B1 or US2022145560A1) and even three-handled shovels (US9163372B1), but let’s be honest, these extra handles didn’t improve leverage and just got in the way.



As you may surmise, my feelings about shoveling snow stem from growing up in Maine. Alas, there are better ways to get rid of snow. The workhorse of many driveways is the snow blower/thrower, such as US2024309597A1.

I have a funny story about when I acquired my first snow blower. A few years back, when I was still a shovel-wielding holdout bent on believing that shoveling could be counted as one less trip to the gym. At the time, my youngest brother (my other brothers and I nicknamed him Frazier for his fastidiousness) had already been using his snowblower for a few years. At the first snowfall that year, his snowblower would not start, no matter how many times he tried. Rather than letting a mechanic take a look, he bought a brand-new snow blower…with hand warmers. I did say he was fastidious. I said I would take it to a mechanic to see if it was worth fixing. Turns out the gas cap had lost an inner cone that prevented vapor lock, which prevented fuel from getting to the engine. Turns out I paid three bucks (new gas cap) for a snow blower, which still works.
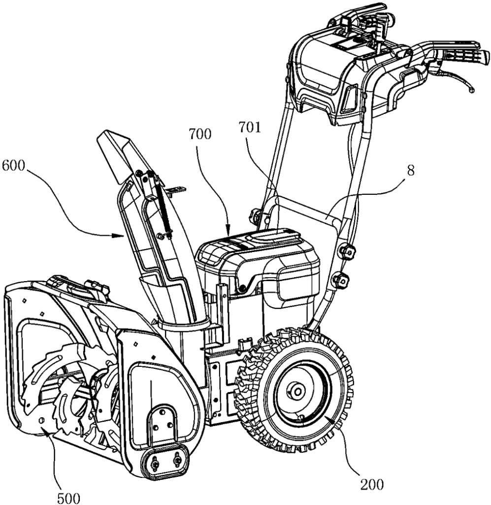
Back to patents. This one (US2022010511A1) just makes me say, why?

These days, Suncast Corporation’s patents, Child’s Snow Removal Tool (US5826930A) and Handgrip for Child’s Snow Shovel (USD401833S), reflect my current snow removal philosophy. I’ve retired from snow removal duties. That is now my kids’ job.


Check that…this fun beast (US2024219926A1) might take me out of retirement.

Enjoy the snow, everyone!


